首    页 | 概    况 | 信息公开 | 商品条码与产品追溯 | 质量与标准化技术服务 | 技术培训 | 专题专栏 | 汕头市地方标准
今天是:
联系我们
  编码所
  标准化协会
  条码协会
  联系我们
  投诉监督
  工作动态
  公告
  标准发布
  WTO/TBT通报
  《汕头质量》介绍
  《汕头质量》期刊
  商品条码基础业务
  源数据服务
  条码质量检测
  产品追溯
  法律法规
  项目研究
  制定标准
  团体标准
  企业标准
  标准化良好行为企业
  标准化试点
  农业标准化
  行政服务
  认证认可
  权威发布
  标准信息
  抗疫报道
  业务资讯
  培训服务
  培训通知
  权威发布
  标准信息
  抗疫报道
  业务资讯
  2010年
  2011年
  2012年
  2013年
  2015年
  2017年
  2019年
  2022年
  2023年
  2024年
  2025年
您现在的位置:首页 >> 权威发布
  
刚刚,儿童口罩新国标,发布就实施!
来源:汕头市标准信息服务网          提稿时间:2020-05-10
字体大小:


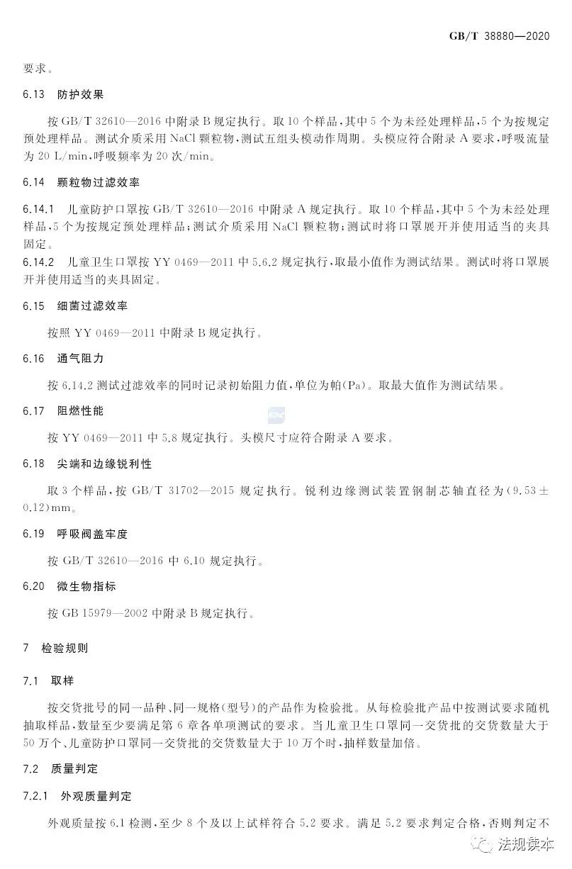
标准号:GB/T 38880-2020

中文标准名称:儿童口罩技术规范
英文标准名称:Technical specification of children mask
标准状态:现行


中国标准分类号(CCS)

W55

国际标准分类号(ICS)

59.080.30

发布日期

2020-05-06

实施日期

2020-05-06

主管部门

中国纺织工业联合会

归口单位

全国纺织品标准化技术委员会

发布单位

国家市场监督管理总局、中国国家标准化管理委员会



【TOP】打印页面】【关闭页面

上一条信息:倡导健康、卫生、文明的用餐方式——我市发布《公筷公勺使用规范》团体标准

下一条信息:

主管单位:汕头市市场监督管理局  主办单位:广东省汕头市质量技术监督标准与编码所  协办单位:汕头市标准化协会  汕头市条码技术应用协会
备案/许可证编号: ICP备案号:粤ICP备11022756号
| 总访问量:3737637 |